100年6月(第228期)
日本基因改造作物管理規範簡介
農糧署 顏雯玲
一 . 前言
日本為生物安全議定書之締約國,為落實生物安全議定書之國內法制,於 2003 年通過「 遺伝子組換え生物等の使用等の規制による生物の多様性の確保に関する法律(平成 15 年 6 月 18 日法律第 97 號) 」 (有關管制基因改造生物之使用等以確保生物多樣性的法律,簡稱 卡塔赫那法),以單一立法方式統一規範基因改造(以下簡稱基改)生物各階段之使用。 該法自 2004 年施行 至 2010 年 11 月 1 日止,計有油菜、大豆、菾菜、玉米、康乃馨、玫瑰、棉花、常綠匍匐草、稻及苜蓿等 10 種作物計 146 件申請案取得官方第一類使用 [1] 承認。為借鏡日本基改科技策略規劃及基改作物第一類使用之申請、審查及其管理實務經驗,農糧署透過 2010 年台日技術交流計畫,請日本派遣高級技術人員來台指導 「基因改造作物產業發展策略及其管理實務」事務, 期供國內基改政策擬定、技術發展及實務推動之參考。
二 . 主要內容
本計畫承蒙日本交流協會推薦並派遣二階堂孝彥高級技術專家於本( 100 )年 2 月 22 日來台,透過技術指導座談,協助我方了解日本基改作物產業化發展之策略規劃、推動方針及其管理現況,以為國內現階段基改管理事務之參考。茲就二階堂專家技術指導重點摘列如下:
(一) 基改科技應用於農糧產業升級之策略規劃及研發方向之擬定,與 對生物多樣性可能影響之配套研究
農林水產省對於基因改造技術,以沒有使用該技術將無法實現或無法達成之原則,針對( 1 )抗逆境植物;( 2 )環境修復作物;( 3 )提升飼料自給率或生質能源;( 4 )增進健康和疾病預防等重點方向,推動研究開發。為因應民眾對基因改造作物之疑慮,並擬定以下研發對策:( 1 )選擇無花粉飛散特質者為受體植物;( 2 )選殖自閉花授粉植物之特有基因。
基改科技之研究方向,係由學研機構及政府管理機構共同參與擬定。需高研發經費且一般業者資金規模難以涉入之研發標的(如生質酒精研發)則由政府挹注經費主導研發;並對現行研發方向建置評估機制,經評估不適者,則停止其研發。鑒於基改產品之發展, 仍待與民眾溝通,日本目前除基改玫瑰少量種植外,多尚於試驗研發階段,研發方向則偏重於觀賞類或醫藥用途者,其中供醫藥用途之研究,則尚處起步階段。 日本 對基改科技之政策立場,不因全球氣候變遷因素有所影響,基改技術不是解決氣候變遷問題的唯一途徑,宜從傳統農業技術著手,才是治本之道。
鑒於管理政策之擬定,需奠基於足夠之科學數據引證。因應管理所需之相關研究(如花粉研究),相當重要,農林水產省所屬相關獨立行政法人(研究機構),負有提供政策擬定所需科學證據之義務(如隔離距離的設定、基改作物開花期之除雄掛袋作業基準等),另考量生物多樣性之研究管理屬長期事務,是項參與人員,較少調動其職務。
(二)研發成果產業化之評估及其有效管理
研發成果之產業化,應由業者自負,業者並肩負防範混雜或非蓄意流出等意外之企業責任。政府所應考量事務,係經濟效益以外之面向(惟為研發成果效益促進,仍鼓勵業者申請智慧財產權),政府只為申請案之審議及執法,研發成果是否具備經濟效益,並非政府或審議委員會所需評估項目,相關評估宜委由學者專家為之。
(三) 基改作物第一類使用(不防止向環境擴散之使用)之申請、審核及管理
第一類使用,含括野外的試驗性使用( 即隔離圃場試驗 [2] ,相當國內之田間試驗)及基於商業目的所為之一般使用(如栽培、觀賞用、食用、飼料用等,及其產品之進口、搬運及 流通等)。申請第一類使用前,應就有關使用造成生物多樣性之影響進行評估,依每一基因改造生物種類制定第一類使用規則[3] ,向主管大臣(農林水產大臣及環境大臣)申請許可。申請第一類使用許可的必要文件為:(1)申請人資料;(2)第一類使用規則許可申請書;(3)生物多樣性影響評估文件 [4] ;(4)緊急措施計畫書 [5] ;(5)監視計畫書 [6] 。
政府基於科學證據審查申請案,審查過程排除遊說關說並於網頁公開其流程。所送申請資料倘不齊備或所記載內容有誤導或不足等不充分處,或依學識專家意見須請申請人新增文件情報資料時,應通知申請人就不充分處或需新增處進行修正或補充,直至該不充分處消除為止;申請資料之文件及科學證據皆備齊時,申請案標準處理期間為6個月,是項期間不包含申請人前開資料補正所需時期。
依科學證據顯示該等使用無損及生物多樣性時,即給予許可並公開,申請人即可實施一般性的第一類使用。主管大臣許可第一類相關使用規則時應予公布,對於違反本法為第一類使用等者,並得命令採取回收等必要之措施。主管大臣基於環境變化、科學性見解之充實等,為防止生物多樣性影響,認為有緊急必要性時,得命第一類使用者採取必要之措施。 為防止第一類使用造成生物多樣性的影響,主管大臣之風險管理人員及取得使用許可者,皆應依規定實施監測。取得田間試驗許可者,於該試驗結束後,應分析其結果;執行監視時,並應同時分析監視結果,送主管機關。
擬進口之基改產品,倘其具備繁殖能力者(如帶殼稻穀、完整木瓜果實、大豆等),進口時,仍需申請第一類使用之許可。至 農產品 Non-GM 證明之出具,係屬民間事務,官方不協助出具。
卡塔赫那法施行至 2010 年 11 月 1 日止,日本計經許可 10 類基改作物、 146 件許可案,實施第一類使用。依其使用類別分,許可供作 隔離圃場使用者共計 59 個品項,供一般使用者共 87 個品項 (含許可為 商業種植者 65 個品項、供作食用飼料用者 79 個品項,供觀賞用者 8 個品項)。其中 水稻許可案共計 23 項, 全止於隔離圃場試驗使用階段,申請人皆為日本之學研機構(東北大學 6 件、獨立行政法人農業食品產業技術綜合研究機構 17 件),其他餘逾百件許可案之 申請人,皆為跨國之生技業者如 Monsanto 、 Syngenta Seeds 、 Byer Cropsscience 、 Du Pont 、 Dow Chemical 、 Sundory Holdings 及 BASF 。惟日本目 前僅有基改玫瑰種植(取得許可者: Sundory Holding s 株式會社),種植其他基改植物之可能性不高,故暫未訂定共存規範。地方政府期待中央能提供共存有關之隔離距離資料,中央亦執行建立花粉飄散模式之相關研究,惟影響花粉飄散之變數太多,實不易取得具代表之科學證據,據以訂定合適的隔離距離。台灣如有相關試驗,歡迎相互交流。
(四)基改植物第二類使用(應防止向環境擴散之使用)之適用
1. 適用類別:( 1 )基改植物之研究開發(文部科學省與環境省主管):如實驗室或閉鎖系統之溫室、特定網室等執行的試驗 [7] ;( 2 )密鎖型態下之商業使用(各該當事業主管部會與環境省主管):如在工廠內使用基改微生物生產有用物質之使用(由經濟產業大臣主管)等。
2. 許可對象:不同於第一類使用僅對 " 物 " (基改植物品項, Event )發給許可。第二類使用係針對 " 物 " (申請人指定使用的設施)及 " 申請人 " (擁有是項設施之業者或研發機構)發給許可,如:許可「甲公司」於其壹號廠房,以基改微生物生產胺基酸調味產品;許可 A 學研機構及其實驗室或閉鎖溫室或特定網室,進行基改植物之研究開發。
3. 防止擴散義務:擬為第二類使用者,使用時,應採取防止擴散措施(如於溫(網)室設施 500 公尺內檢測監測有無擴散)。違法使用者(如所許可之設施被破壞或窗戶打開,即視違法),命採取必要措施。倘自大學流出基改生物,則命該大學進行回收。
4. 基改植物研發用之閉鎖設施的規範管理:由文部科學省與環境省共同發布省令,規範該等設施防止擴散之功能要件及其操作需知,惟不管其如何興設,謹著眼於該閉鎖設施可達生物安全管理要件者,即發給許可。
三 . 結語與建議
(一)基改科技法制環境建置體制及跨部會事務統整
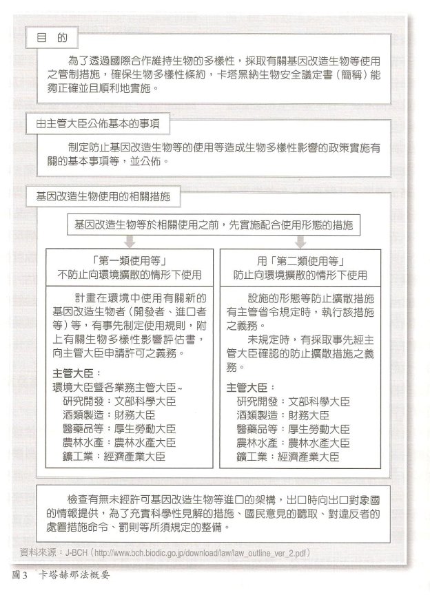
國內基改科技之管理,原規劃研擬專法統一管轄,後因法之主管機關協調未果,改採分散立法方式,由各部會檢視現行法規並填補所缺。日本基改生物之管理則採單一立法方式,以卡塔赫那法統整基改生物不同樣態之使用,由主管大臣(環境省、文部科學省、厚生勞動省、農林水產省、經濟產業省及財務省)各依權責分工管理(詳圖三);主管大臣之權責劃分,則於該六省共同頒布之施行規則中載明。環境省除與各主管大臣就各主管事務共列主管機關外,並負責建置生物安全資訊交換所 J-BCH ( Japan Biosafety Clearing-House )公開相關訊息;前開六省並依法共同頒布實施綱要及基本事項,基改科技管理事務得於一致的管理機制及強度,由主管大臣各依法律授權增設規範之彈性作業機制,進行有效管理。國內業正積極建置基改科技管理法規整體環境中,借鏡日本經驗,希望國內各部會間 GMO 之管理機制及強度得即早整合, 俾鏈結各階段之管理 。
(二)研究開發與田間試驗階段之分工及管理
日本基改植物之試驗研發,歸類於第二類使用樣態,由文部科學省依法許可及管理。是項研發試驗應於能防止基因外流之實驗室或特定溫網室執行轉殖品系遺傳特性調查、有無產生毒害物質等試驗;擬商業化時,再向環境省及農林水產省遞送第一類使用規則,申請隔離圃場試驗及後續商業栽培等使用(詳圖 2 )。
國內基改植物之實驗研發,由國科會依「基因重組實驗守則」主管;田間試驗包含基改植物之 " 遺傳特性調查 " 及 " 生物安全評估 " ,由農委會依「植物品種及種苗法」為之。是項田間試驗,經依基改植物種類及轉殖外源基因類別,秉風險分級原則,規劃密閉溫室、半密閉溫室、隔離溫(網)室及隔離田等類隔離設施,提供前開調查評估所需試驗環境。 「植物品種及種苗法」施行以來,迭獲學研機構反映,該法所規範田間試驗對象,應為執行擬商業化生產基改植物之生物安全評估,至遺傳性狀調查實宜回歸試驗研究階段管理。 日方基改植物之研究開發及田間試驗階段之推行模式,足為我方參考。
(三)風險管理所需科學證據及資料庫之建置及人員訓練
日方鑒於風險管理措施應依科學性原則決定及實施,不宜在無充分科學根據且無採取暫時性措施下冒然推動, 農林水產省所屬相關研究機構肩負建置科學數據提供管理當局以為政策擬定參據之責 ,農林水產省消費安全局為基改農作物之管理,編列 11 名人員(港口監測: 3 名、法律事務: 3 名、申請案審查: 4 名、資深顧問兼國際情報蒐集: 1 名),專責第一類使用之相關事務,並建置索引資料庫提供審查人員比對個案申請資料,俾提升審查速率。日本第一類使用得有近百件許可案之高審查效率,奠基其周全之組織編制、輔助資料庫及評估研究等支持體系,該風險評估管理體制及審查機制足供借鏡。
[1] 第一類使用:卡塔赫那法第二條第五項規定。指不需執行防止擴散措施,來防止基因改造生物擴散到設施、設備及其他結構體之外的大氣、水或土壤中之使用。農作物第一類使用之類別,詳本文二、(三)。
[2] 為瞭解基改植物在野外自然條件下之生育狀態、越冬性、其與近緣野生種或原受體植物之雜交等特性可能呈現之變化,所進行之試驗。執行隔離圃場試驗,需採取防止基因流佈或試驗材料外流之管理措施。主管機關並以局長通知方式,規定隔離圃場之設備要件及其作業要領。
[3] 規範於卡塔赫那法第四條第一項。指執行第一類使用時,制定防止生物多樣性影響的措施之規定。計畫從事第一類用者,應制定第一類使用規則,並取得主管大臣許可。
[4] 指記載基改植物第一類使用等造成生物多樣性影響的風險評估結果之內容。是項文件應具有適當的科學性,基於科學見解、齊備對生物多樣性影響所必要之科學數據。
[5] 所申請第一類使用,認有造成生物多樣性影響之可能時,申請人應事先制定在其可能範圍內,對生物多樣性影響有效防止措施的計畫書。
[6] 所申請第一類使用有無造成野生動植物之影響,及有影響情況時,其具體內容之調查。
[7] 例如所轉入基因是否穩定、有否如實表達所擬改造之性狀、基改植物一般性狀表現(如植株形態、花粉量)、有無產生有害物質、對土壤微生物有無影響等試驗內容。

圖 1 日本二階堂高級技術專家(左三)暨財團法人交流協會台北事務所今西主任(左二)一行人 2 月 22 日拜會農委會

圖2 基改作物生物多樣性影響評估的程序
圖3 卡塔赫那法概要