- 更新日期:114-11-13
.jpg)
.jpg)
農業部因應美國關稅海洋捕撈產業支持措施作業原則
中華民國114年4月21日農授漁字第1141523332號令訂定
中華民國114年8月6日農授漁字第1141534553號令修正附件一、附件四至七
中華民國114年11月11日農授漁字第1141536486號令修正附件一至附件七
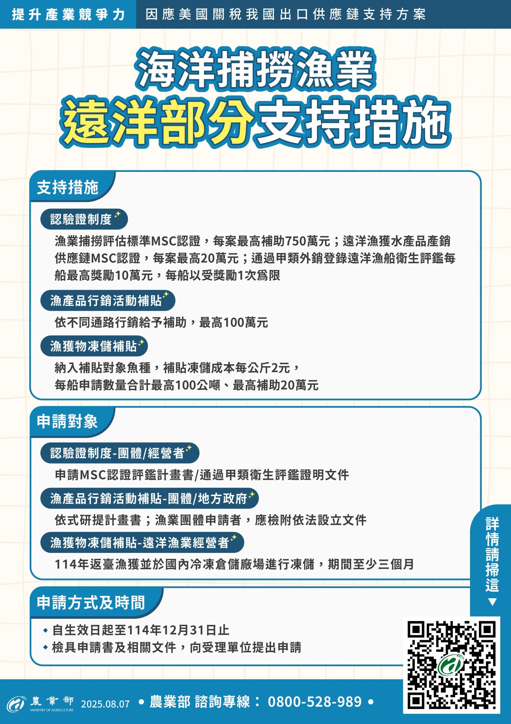
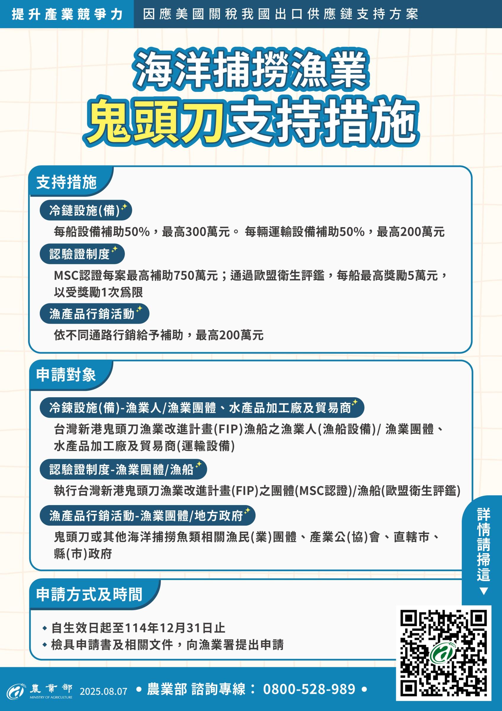
| 一、 | 農業部(以下簡稱本部)為因應美國關稅,提升海洋捕撈產業競爭力,協助開拓多元市場,特訂定本作業原則。 |
| 二、 | 為強化海洋捕撈外銷冷鏈體系、加速產業加值轉型、協助取得國內外標章或認驗證、擴大國內行銷活動,本部得以自辦、獎勵或輔導方式推動下列支持措施: (一)沿近海鬼頭刀漁業與產銷鏈之設施設備及水產品鮮度提升補助措施。 (二)輔導取得國際認驗證制度及標章:
(四)辦理國內海洋捕撈類漁產品行銷活動。 |
| 三、 | 前點支持措施之申請程序、期限、資格條件、應備文件、補助金額及應遵行事項,如附件一至附件七。 |
| 四、 | 本作業原則之補助與其他法令所定補助、獎勵、津貼或其他給與性質相同者,應擇一適用,不得重複。 |
| 五、 | 本作業原則受補助之漁業團體及農企業,於補助期間,除有正當理由外,不得有減損員工權益之行為。 |
| 六、 | 本部對於本措施之執行應定期考核;受補助對象應配合提供說明或相關資料。 |
| 七、 | 申請人有下列情形之一者,應不予發給;已發給者,本部應予撤銷或廢止,並以書面行政處分限期命其返還全部或部分款項: (一)未依附件一至附件七規定之申請程序、期限提出申請,或應備文件或其內容不完備,無法補正或經命其補正而逾期未補正或補正不完全。 (二)不符附件一至附件七所定之資格條件。 (三)申請所附文件有偽造、變造或虛偽不實。 (四)未依附件一至附件七規定應遵行事項辦理。 (五)違反前三點規定之一。 |
附件下載
附件一、沿近海鬼頭刀漁業與產銷鏈之設施設備及水產品鮮度提升 補助措施之申請程序、期限、資格條件、應備文件、補助 金額及應遵行事項 PDF
附件二、台灣新港鬼頭刀漁業改進計畫辦理海洋管理委員會(Marine Stewardship Council, MSC)認證之申請程序、期限、資格 條件、應備文件、補助金額及應遵行事項 PDF
附件三、台灣新港鬼頭刀漁業改進計畫漁船通過歐盟衛生評鑑協助 措施之申請程序、期限、資格條件、應備文件、獎勵金額 及應遵行事項 PDF
附件四、辦理海洋管理委員會(Marine Stewardship Council, MSC) 認證輔導措施之申請程序、期限、資格條件、應備文件、 補助金額及應遵行事項 PDF
附件五、通過甲類外銷登錄遠洋漁船衛生評鑑獎勵措施之申請程 序、期限、資格條件、應備文件及獎勵金額 PDF
附件六、遠洋漁船漁獲物凍儲補貼措施之申請程序、期限、資格條 件、應備文件及獎勵金額 PDF
附件七、辦理國內海洋捕撈類漁產品行銷活動之申請程序、期限、 資格條件、應備文件及獎勵金額 PDF
遠洋漁船漁獲物凍儲補貼申請書表 PDF
通過甲類衛生評鑑獎勵金申請書表 PDF
設施設備及衛生評鑑補助措施之申請書及領據 PDF
台灣新港鬼頭刀漁業改進計畫漁船通過歐盟衛生評鑑協助措施申請書 PDF
辦理海洋管理委員會MSC認驗證輔導措施申請書 PDF
遠洋漁業受美國提高關稅影響其外銷與營運資格認定函申請書 PDF